83亿大工程终于落锤!潍坊这里开启大手笔!
潍坊搜狐焦点 2021-05-24 11:17:57
用手机看
扫描到手机,新闻随时看
扫一扫,用手机看文章
更加方便分享给朋友
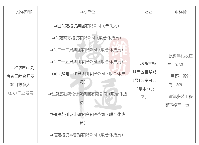
今天有点膨胀,谈论的是一个83亿的大工程! 83亿大工程 4月30日,《潍坊市中央商务区综合开发项目投资人+EPC+产业发展项目》中标结果公示。 该项目位于潍坊市寒亭区,中心范围南至民主街、北至禹王北街、西至北海路、东至志远北路,总占地面积约5.1平方公里。 根据市政府批复的中央商务区概念性规划进行
今天有点膨胀,谈论的是一个83亿的大工程!
83亿大工程
4月30日,《潍坊市中央商务区综合开发项目投资人+EPC+产业发展项目》中标结果公示。

该项目位于潍坊市寒亭区,中心范围南至民主街、北至禹王北街、西至北海路、东至志远北路,总占地面积约5.1平方公里。
根据市政府批复的中央商务区概念性规划进行初步测算,项目总投资83.16亿元,包含工程费用 43.14亿元(其中市政配套28.16亿元,公建配套14.98亿元);工程建设其他费用3.45亿元;预备费2.79亿元;征地拆迁费用30亿元;建设期利息3.77亿元。(最终以政府财审部门或招标人委托的第三方审计单位审定的金额为准。)
作为潍坊“三区一中心”规划的重点之一,潍坊中央商务区定位于打造城市经济发展新中心、半岛一体化发展新门户。4月2日,中央商务区市政基础设施开工仪式已举行,片区开发全面起势。

近年来,潍坊北城的发展速度有目共睹,特别是经济开发区,从招商引资到市政建设,都闪闪发光。此处有一个大项目,成为潍坊北部新城发展的重要引擎!
声明:本文由入驻焦点开放平台的作者撰写,除焦点官方账号外,观点仅代表作者本人,不代表焦点立场。


